HFI华附国际部2026-27年招生对象及名额、入学考试科目及时间!
时间:2025-11-22 点击量:4
HFI华附国际部
HuaFu International
华南师范大学附属中学国际部,成立于2004年,系由广东省教育厅批准成立的华师附中国际基础课程中心,于2009年初正式更名为华南师范大学附属中学国际部(华附国际部),以下简称为HFI。

HFI的国际课程始于2004年由华南师范大学附属中学与英国北方大学联合会联合开设的一年制IFY英澳预科(2004-2019)。2009年3月,在成功开设IFY英澳预科五年后,经美国大学理事会(College Board)授权批准,HFI开办了华南地区首个AP美式高中。AP学校代码:694293。
经过多年有序的办学实践,HFI已培养出超过2600名毕业生(含IFY英澳预科项目),毕业生遍布全球19个国家和地区。HFI一直保持着高标准的办学目标,历届毕业生:
100%被世界名校录取
93%被美国前50的综合性大学录取
71%的同学被美国前30综合性大学、文理学院、艺术设计学院、英国、加拿大及香港等国家和地区的名牌大学录取
20%的同学被美国前20综合性大学录取
超过230人次获得美国藤校+TOP10院校(本科级别)录取
28人次获得英国“牛剑”录取


▲ 历届AP学生英美顶尖院校录取情况
我们的使命

HFI致力于培养具备完善学科知识与学科应用能力、并能在各种场景与评价体系中充分展示自我的学生。
我们希望学生成长为具备独立思考及充分自我认知意识的公民,能驱动自己不断学习、探索与创新;培养具有共情力、同理心的学生,希望他们拥有强烈的社区服务意识,将自己放在人类命运共同体的角度,以世界公民的身份,思考人类幸福的意义。
我们最终希望培养有能力以公民及世界公民的身份,服务于未来社会所需要的真正人才。
HFI未来人才培养的六大核心素养
自我认知
自我驱动
思辨能力
社交能力
社区意识
世界公民
招生计划
招生对象及名额

⚠️注:
HFI无学籍、户籍限制,外省地市及海外中学适龄学生均可报名;
三年制及四年制课程,欢迎志存高远的优秀初三学生及同等学历的学生(如:国际课程体系IGCSE课程G1, IB课程Pre-DP1,海外高中9年级学生等)积极报考;
二年制插班课程,面向成绩优秀的高一、二(10-11年级)在读学生及同等学历国际课程学生(如:国际课程体系IGCSE课程G2, A level 课程AS,IB课程Pre-DP2,DP1,海外高中10-11年级);录取后于2025年秋季入读HFI高二(11年级);
三年制新生第一年在知识城校区就读;四年制新生前两年在知识城校区就读;
入学考试科目及时间

⚠️注:
应届生和插班生入学考试均在上述场次进行;
数学试卷:初三(9年级)应届生考生使用中文卷,插班生考试使用全英文考卷;
HFI每年设置两场入学考试机会,考生自愿选择考试时间,只能参加其中一场,不可重复考试;
入学考试面试时间一般为笔试后一周的周末进行,具体安排以HFI通知为准。
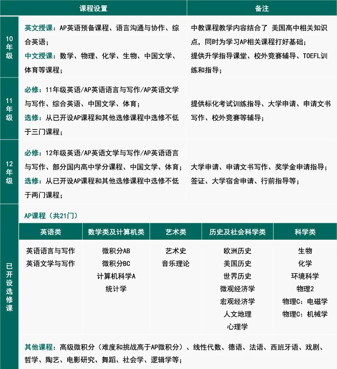
卓越的融合课程
从最开始的课程引进到如今的“HFI原创”高中国际课程,HFI华附国际部始终在融合课程上不断探索与实践。
三年制课程
HFI三年制高中国际课程系国内高中课程与AP课程的多年有机融合实践,形成了独特且高难度的卓越融合课程体系,帮助学生搭建完整的知识架构,奠定扎实的学术基础,养成严谨的学术作风,培养批判性和创造性思维,点燃学生追寻真理的激情。

四年制课程
HFI四年制强基课程体系是HFI在三年制融合课程体系的基础上,有意识在科研素养和创新意识培养方面新开设的,独立的课程体系。
强基课程从培养学生的学科兴趣和热爱着手,致力于开设更多符合学生学科兴趣发展、拓展学生认知、完善学生知识架构的选修课程,建立更科学和人性化的课程体系,让学生有机会去接触和选修符合自己兴趣爱好以及和自己能力相匹配的课程,是实现基于学生的基础和兴趣的个性化的教学体系。

目前,HFI与多所国家重点实验室,包括数学、物理、化学、生物等学科方向开展合作,让学生的兴趣和热爱从课堂延伸到课外。
HFI希望学生能够持续抱有寻找问题、思考问题、解答问题的兴趣,不断地去探索和发掘更多的领域,在充分发挥学生主观能动性的基础上,让学生在参与讨论、调查、实验以及实践的过程中,培养对科研的热爱,也让他们的创新意识得到有效的鼓励和锻炼。
对大部分学生而言,备考华附是一个复杂且漫长的过程,要掌握数学与英语这两科“浩如烟海”的考察点,仅凭自己和父母是绝对不够的。术业有专攻,为了帮助同学们更有侧重性的备考,我们将在推出——华附备考课程!华附录取率超95%!学费性价比高,广州天河黄埔珠江新城等多校区同步开课!
华附国际部2026年备考课程
强势上线
目标人群
适合有计划在2026年入读华附的学员。对于有意向在2-3年后备考华附,想提前全面了解考试情况的学员也同样适用~
华附AP一直以来都是华南地区甚至全国许多家长和学生首先考虑的目标国际部,入学考试难度可用“地狱级”形容!尽管这样,还是抵挡不住家长想把孩子送进牛校的决心,很多学生甚至会提前2-3年就开始准备。
因此,对于那些想在明年冲击华附AP的同学来说,时间已经非常紧张。建议大家一定要提前备考,早做准备!
周老师有话说
华附国际部HFI,凭借着每年傲人的升学成绩,获得业内和社会各界的肯定和好评,在国际教育圈有着不可撼动的地位。想要了解2026年华附国际部入学规划及备考,加微:zhoulaoshi36524周老师即可免费预约华附国际部入学规划及全真模测,免费获得备考课程安排及费用报价。10年以上国际学校备考经验,专注广深各大国际学校备考和校内同步课程提升,旗下有广州深圳东莞珠海等多个校区,每年帮助数百人考入华附国际部等各大国际学校,华附国际部录取率超95%,无论是录取人数还是录取率均排名广深第一!




